
Mr. Nguyễn Quang Minh
BOD Member
Chief Executive Officer

Mrs. Nguyễn Thị Hồng Quyên
BOD Member
Deputy CEO

Mrs. Dương Thị Thanh Bình
BOD Member
Deputy CEO

Mr. Trương Huy Hoan
BOD Member
Agribank - Director of Information Technology Center

Mr. Nguyễn Thanh Long
BOD Member
BIDV Executive Vice President - Head of Digital Banking Development Center

Mrs. Phạm Thị Thanh
BOD Member
Vietcap - Director of Investment Banking

Mrs. Đoàn Hồng Nhung
BOD Member
Vietcombank - Member of the Board of Management - Head of Retail Banking

Mr. Lê Việt Đức
BOD Member
Vietinbank - Director of Retail Banking Division

Mr. Võ Văn Hoàng
BOD Member
ACB - Chief Risk Officer (CRO)

Mr. Vũ Văn Triệu
BOD Member
Deputy General Director of VNPT-Media Corporation
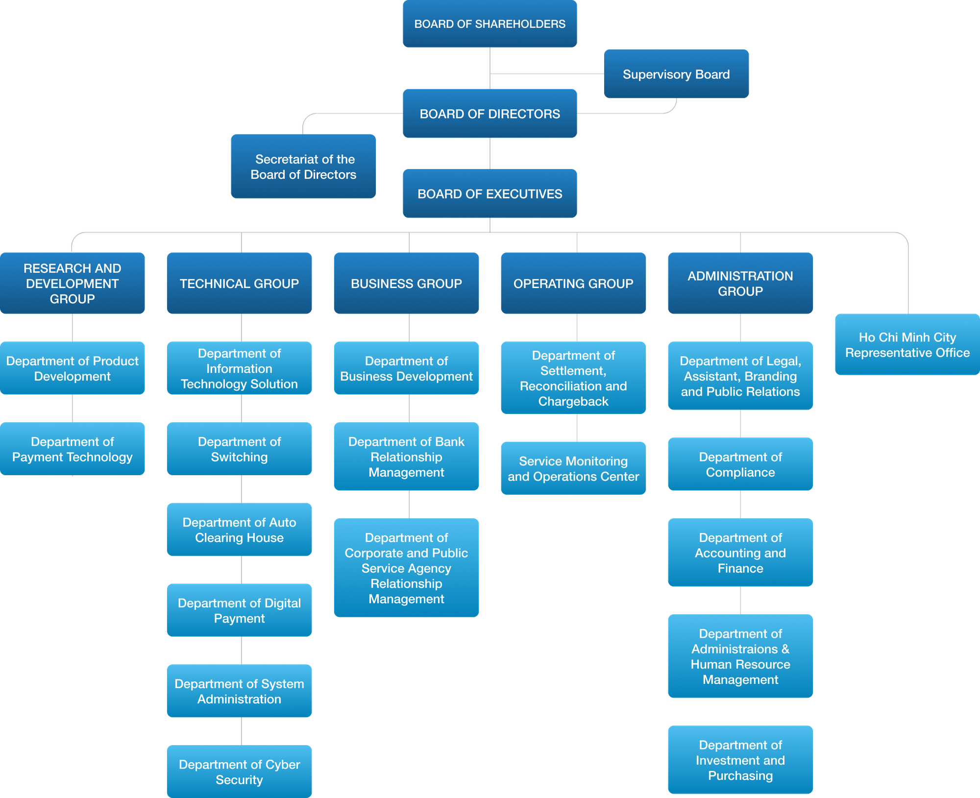
Sơ đồ tổ chức công ty















